vue3知识整理
Vue3
1.Vue3 简介
- 2020 年 9 月 18 日,Vue.js 发布 3.0 版本,代号:One Piece(海贼王)
- 耗时 2 年多、2600+次提交、30+个 RFC、600+次 PR、99 位贡献者
- github 上的 tags 地址:https://github.com/vuejs/vue-next/releases/tag/v3.0.0
2.Vue3 带来了什么
1.性能的提升
打包大小减少 41%
初次渲染快 55%, 更新渲染快 133%
内存减少 54%
…
2.源码的升级
使用 Proxy 代替 defineProperty 实现响应式
重写虚拟 DOM 的实现和 Tree-Shaking
…
3.拥抱 TypeScript
- Vue3 可以更好的支持 TypeScript
4.新的特性
- Composition API(组合 API)
- setup 配置
- ref 与 reactive
- watch 与 watchEffect
- provide 与 inject
- …
- 新的内置组件
- Fragment
- Teleport
- Suspense
- 其他改变
- 新的生命周期钩子
- data 选项应始终被声明为一个函数
- 移除 keyCode 支持作为 v-on 的修饰符
- …
一、创建 Vue3.0 工程
1.使用 vue-cli 创建
官方文档:https://cli.vuejs.org/zh/guide/creating-a-project.html#vue-create
1 | ## 查看@vue/cli版本,确保@vue/cli版本在4.5.0以上 |
2.使用 vite 创建
官方文档:https://v3.cn.vuejs.org/guide/installation.html#vite
vite 官网:https://vitejs.cn
- 什么是 vite?—— 新一代前端构建工具。
- 优势如下:
- 开发环境中,无需打包操作,可快速的冷启动。
- 轻量快速的热重载(HMR)。
- 真正的按需编译,不再等待整个应用编译完成。
- 传统构建 与 vite 构建对比图
1 | ## 创建工程 |
二、常用 Composition API
官方文档: https://v3.cn.vuejs.org/guide/composition-api-introduction.html
1.拉开序幕的 setup
- 理解:Vue3.0 中一个新的配置项,值为一个函数。
- setup 是所有Composition API(组合 API)“ 表演的舞台 ”。
- 组件中所用到的:数据、方法等等,均要配置在 setup 中。
- setup 函数的两种返回值:
- 若返回一个对象,则对象中的属性、方法, 在模板中均可以直接使用。(重点关注!)
- 若返回一个渲染函数:则可以自定义渲染内容。(了解)
- 注意点:
- 尽量不要与 Vue2.x 配置混用
- Vue2.x 配置(data、methods、computed…)中可以访问到setup 中的属性、方法。
- 但在 setup 中不能访问到Vue2.x 配置(data、methods、computed…)。
- 如果有重名, setup 优先。
- setup 不能是一个 async 函数,因为返回值不再是 return 的对象, 而是 promise, 模板看不到 return 对象中的属性。(后期也可以返回一个 Promise 实例,但需要 Suspense 和异步组件的配合)
- 尽量不要与 Vue2.x 配置混用
2.ref 函数
- 作用: 定义一个响应式的数据
- 语法:
const xxx = ref(initValue)- 创建一个包含响应式数据的引用对象(reference 对象,简称 ref 对象)。
- JS 中操作数据:
xxx.value - 模板中读取数据: 不需要.value,直接:
<div>{{xxx}}</div>
- 备注:
- 接收的数据可以是:基本类型、也可以是对象类型。
- 基本类型的数据:响应式依然是靠
Object.defineProperty()的get与set完成的。 - 对象类型的数据:内部 “ 求助 ” 了 Vue3.0 中的一个新函数——
reactive函数。
3.reactive 函数
- 作用: 定义一个对象类型的响应式数据(基本类型不要用它,要用
ref函数) - 语法:
const 代理对象= reactive(源对象)接收一个对象(或数组),返回一个代理对象(Proxy 的实例对象,简称 proxy 对象) - reactive 定义的响应式数据是“深层次的”。
- 内部基于 ES6 的 Proxy 实现,通过代理对象操作源对象内部数据进行操作。
4.Vue3.0 中的响应式原理
vue2.x 的响应式
实现原理:
对象类型:通过
Object.defineProperty()对属性的读取、修改进行拦截(数据劫持)。数组类型:通过重写更新数组的一系列方法来实现拦截。(对数组的变更方法进行了包裹)。
1
2
3
4Object.defineProperty(data, "count", {
get() {},
set() {},
});
存在问题:
- 新增属性、删除属性, 界面不会更新。
- 直接通过下标修改数组, 界面不会自动更新。
Vue3.0 的响应式
实现原理:
通过 Proxy(代理): 拦截对象中任意属性的变化,包括:属性值的读写、属性的添加、属性的删除等。
通过 Reflect(反射): 对源对象的属性进行操作。
MDN 文档中描述的 Proxy 与 Reflect:
- Proxy:https://developer.mozilla.org/zh-CN/docs/Web/JavaScript/Reference/Global_Objects/Proxy
- Reflect:https://developer.mozilla.org/zh-CN/docs/Web/JavaScript/Reference/Global_Objects/Reflect
1
2
3
4
5
6
7
8
9
10
11
12
13
14
15
16new Proxy(data, {
// 拦截读取属性值
get(target, prop) {
return Reflect.get(target, prop);
},
// 拦截设置属性值或添加新属性
set(target, prop, value) {
return Reflect.set(target, prop, value);
},
// 拦截删除属性
deleteProperty(target, prop) {
return Reflect.deleteProperty(target, prop);
},
});
proxy.name = "tom";
5.reactive 对比 ref
- 从定义数据角度对比:
- ref 用来定义:基本类型数据。
- reactive 用来定义:对象(或数组)类型数据。
- 备注:ref 也可以用来定义对象(或数组)类型数据, 它内部会自动通过
reactive转为代理对象。
- 从原理角度对比:
- ref 通过
Object.defineProperty()的get与set来实现响应式(数据劫持)。 - reactive 通过使用Proxy来实现响应式(数据劫持), 并通过Reflect操作源对象内部的数据。
- ref 通过
- 从使用角度对比:
- ref 定义的数据:操作数据需要
.value,读取数据时模板中直接读取不需要.value。 - reactive 定义的数据:操作数据与读取数据:均不需要
.value。
- ref 定义的数据:操作数据需要
6.setup 的两个注意点
- setup 执行的时机
- 在 beforeCreate 之前执行一次,this 是 undefined。
- setup 的参数
- props:值为对象,包含:组件外部传递过来,且组件内部声明接收了的属性。
- context:上下文对象
- attrs: 值为对象,包含:组件外部传递过来,但没有在 props 配置中声明的属性, 相当于
this.$attrs。 - slots: 收到的插槽内容, 相当于
this.$slots。 - emit: 分发自定义事件的函数, 相当于
this.$emit。
- attrs: 值为对象,包含:组件外部传递过来,但没有在 props 配置中声明的属性, 相当于
7.计算属性与监视
1.computed 函数
与 Vue2.x 中 computed 配置功能一致
写法
1
2
3
4
5
6
7
8
9
10
11
12
13
14
15
16
17
18
19
20import {computed} from 'vue'
setup(){
...
//计算属性——简写
let fullName = computed(()=>{
return person.firstName + '-' + person.lastName
})
//计算属性——完整
let fullName = computed({
get(){
return person.firstName + '-' + person.lastName
},
set(value){
const nameArr = value.split('-')
person.firstName = nameArr[0]
person.lastName = nameArr[1]
}
})
}
2.watch 函数
与 Vue2.x 中 watch 配置功能一致
两个小“坑”:
- 监视 reactive 定义的响应式数据时:oldValue 无法正确获取、强制开启了深度监视(deep 配置失效)。
- 监视 reactive 定义的响应式数据中某个属性时:deep 配置有效。
1
2
3
4
5
6
7
8
9
10
11
12
13
14
15
16
17
18
19
20
21
22
23
24
25
26
27
28
29
30
31
32
33
34
35
36
37
38
39
40
41
42
43
44
45
46
47
48
49
50
51
52
53
//情况一:监视ref定义的响应式数据
watch(
sum,
(newValue, oldValue) => {
console.log("sum变化了", newValue, oldValue);
},
{ immediate: true }
);
//情况二:监视多个ref定义的响应式数据
watch([sum, msg], (newValue, oldValue) => {
console.log("sum或msg变化了", newValue, oldValue);
});
/* 情况三:监视reactive定义的响应式数据
若watch监视的是reactive定义的响应式数据,则无法正确获得oldValue!!
若watch监视的是reactive定义的响应式数据,则强制开启了深度监视
*/
watch(
person,
(newValue, oldValue) => {
console.log("person变化了", newValue, oldValue);
},
{ immediate: true, deep: false }
); //此处的deep配置不再奏效
//情况四:监视reactive定义的响应式数据中的某个属性
watch(
() => person.job,
(newValue, oldValue) => {
console.log("person的job变化了", newValue, oldValue);
},
{ immediate: true, deep: true }
);
//情况五:监视reactive定义的响应式数据中的某些属性
watch(
[() => person.job, () => person.name],
(newValue, oldValue) => {
console.log("person的job变化了", newValue, oldValue);
},
{ immediate: true, deep: true }
);
//特殊情况
watch(
() => person.job,
(newValue, oldValue) => {
console.log("person的job变化了", newValue, oldValue);
},
{ deep: true }
); //此处由于监视的是reactive素定义的对象中的某个属性,所以deep配置有效
3.watchEffect 函数
watch 的套路是:既要指明监视的属性,也要指明监视的回调。
watchEffect 的套路是:不用指明监视哪个属性,监视的回调中用到哪个属性,那就监视哪个属性。
watchEffect 有点像 computed:
- 但 computed 注重的计算出来的值(回调函数的返回值),所以必须要写返回值。
- 而 watchEffect 更注重的是过程(回调函数的函数体),所以不用写返回值。
1
2
3
4
5
6//watchEffect所指定的回调中用到的数据只要发生变化,则直接重新执行回调。
watchEffect(() => {
const x1 = sum.value;
const x2 = person.age;
console.log("watchEffect配置的回调执行了");
});
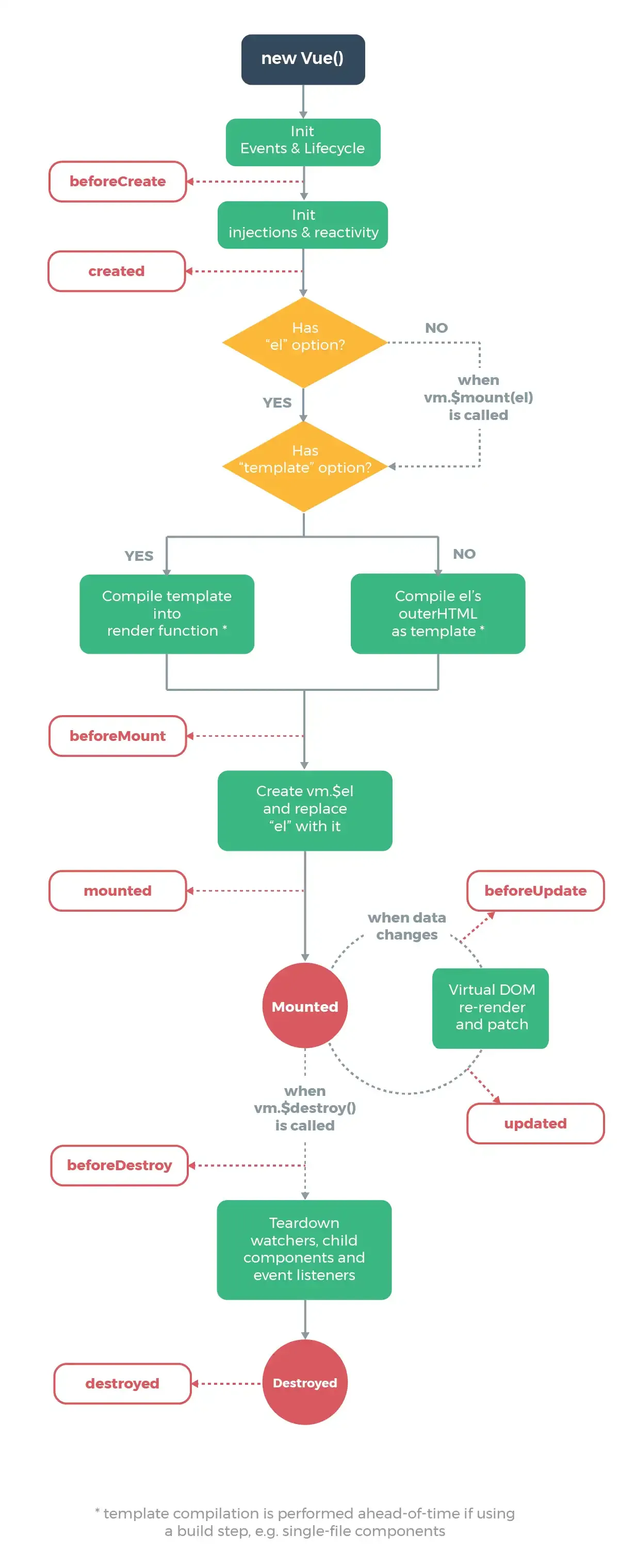
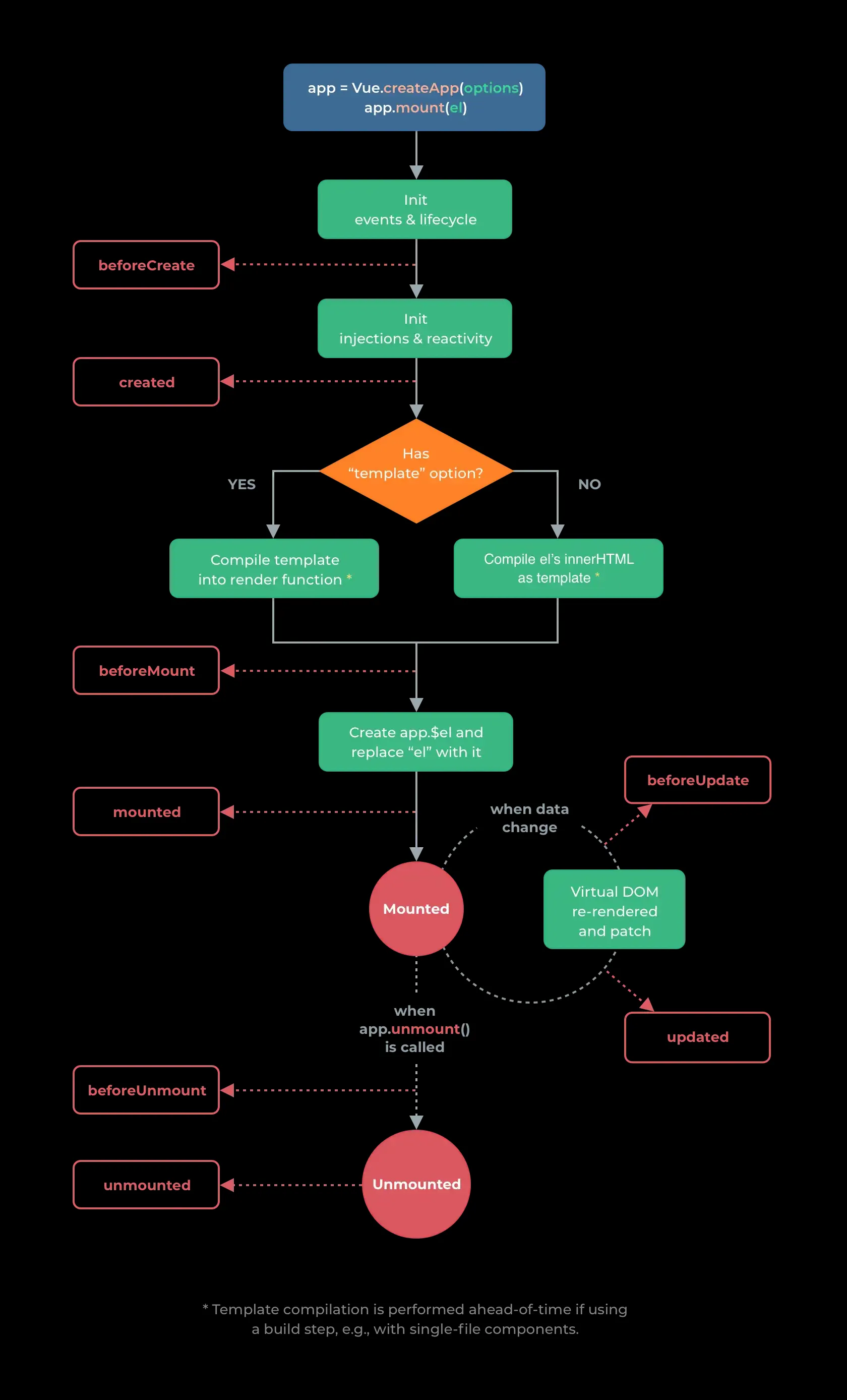
8.生命周期
vue2.x的生命周期
vue3.0的生命周期
- Vue3.0 中可以继续使用 Vue2.x 中的生命周期钩子,但有有两个被更名:
beforeDestroy改名为beforeUnmountdestroyed改名为unmounted
- Vue3.0 也提供了 Composition API 形式的生命周期钩子,与 Vue2.x 中钩子对应关系如下:
beforeCreate===>setup()created=======>setup()beforeMount===>onBeforeMountmounted=======>onMountedbeforeUpdate===>onBeforeUpdateupdated=======>onUpdatedbeforeUnmount==>onBeforeUnmountunmounted=====>onUnmounted
9.自定义 hook 函数
- 什么是 hook?—— 本质是一个函数,把 setup 函数中使用的 Composition API 进行了封装。
- 类似于 vue2.x 中的 mixin。
- 自定义 hook 的优势: 复用代码, 让 setup 中的逻辑更清楚易懂。
10.toRef
- 作用:创建一个 ref 对象,其 value 值指向另一个对象中的某个属性。
- 语法:
const name = toRef(person,'name') - 应用: 要将响应式对象中的某个属性单独提供给外部使用时。
- 扩展:
toRefs与toRef功能一致,但可以批量创建多个 ref 对象,语法:toRefs(person)
三、其它 Composition API
1.shallowReactive 与 shallowRef
- shallowReactive:只处理对象最外层属性的响应式(浅响应式)。
- shallowRef:只处理基本数据类型的响应式, 不进行对象的响应式处理。
- 什么时候使用?
- 如果有一个对象数据,结构比较深, 但变化时只是外层属性变化 ===> shallowReactive。
- 如果有一个对象数据,后续功能不会修改该对象中的属性,而是生新的对象来替换 ===> shallowRef。
2.readonly 与 shallowReadonly
- readonly: 让一个响应式数据变为只读的(深只读)。
- shallowReadonly:让一个响应式数据变为只读的(浅只读)。
- 应用场景: 不希望数据被修改时。
3.toRaw 与 markRaw
- toRaw:
- 作用:将一个由
reactive生成的响应式对象转为普通对象。 - 使用场景:用于读取响应式对象对应的普通对象,对这个普通对象的所有操作,不会引起页面更新。
- 作用:将一个由
- markRaw:
- 作用:标记一个对象,使其永远不会再成为响应式对象。
- 应用场景:
- 有些值不应被设置为响应式的,例如复杂的第三方类库等。
- 当渲染具有不可变数据源的大列表时,跳过响应式转换可以提高性能。
4.customRef
作用:创建一个自定义的 ref,并对其依赖项跟踪和更新触发进行显式控制。
实现防抖效果:
1
2
3
4
5
6
7
8
9
10
11
12
13
14
15
16
17
18
19
20
21
22
23
24
25
26
27
28
29
30
31
32
33
34
35
36
37
38<template>
<input type="text" v-model="keyword" />
<h3>{{ keyword }}</h3>
</template>
<script>
import { ref, customRef } from "vue";
export default {
name: "Demo",
setup() {
// let keyword = ref('hello') //使用Vue准备好的内置ref
//自定义一个myRef
function myRef(value, delay) {
let timer;
//通过customRef去实现自定义
return customRef((track, trigger) => {
return {
get() {
track(); //告诉Vue这个value值是需要被“追踪”的
return value;
},
set(newValue) {
clearTimeout(timer);
timer = setTimeout(() => {
value = newValue;
trigger(); //告诉Vue去更新界面
}, delay);
},
};
});
}
let keyword = myRef("hello", 500); //使用程序员自定义的ref
return {
keyword,
};
},
};
</script>
5.provide 与 inject
作用:实现祖与后代组件间通信
套路:父组件有一个
provide选项来提供数据,后代组件有一个inject选项来开始使用这些数据具体写法:
祖组件中:
1
2
3
4
5
6setup(){
......
let car = reactive({name:'奔驰',price:'40万'})
provide('car',car)
......
}后代组件中:
1
2
3
4
5
6setup(props,context){
......
const car = inject('car')
return {car}
......
}
6.响应式数据的判断
- isRef: 检查一个值是否为一个 ref 对象
- isReactive: 检查一个对象是否是由
reactive创建的响应式代理 - isReadonly: 检查一个对象是否是由
readonly创建的只读代理 - isProxy: 检查一个对象是否是由
reactive或者readonly方法创建的代理
四、Composition API 的优势
1.Options API 存在的问题
使用传统 OptionsAPI 中,新增或者修改一个需求,就需要分别在 data,methods,computed 里修改 。
2.Composition API 的优势
我们可以更加优雅的组织我们的代码,函数。让相关功能的代码更加有序的组织在一起。
五、新的组件
1.Fragment
- 在 Vue2 中: 组件必须有一个根标签
- 在 Vue3 中: 组件可以没有根标签, 内部会将多个标签包含在一个 Fragment 虚拟元素中
- 好处: 减少标签层级, 减小内存占用
2.Teleport
什么是 Teleport?——
Teleport是一种能够将我们的组件 html 结构移动到指定位置的技术。1
2
3
4
5
6
7
8<teleport to="移动位置">
<div v-if="isShow" class="mask">
<div class="dialog">
<h3>我是一个弹窗</h3>
<button @click="isShow = false">关闭弹窗</button>
</div>
</div>
</teleport>
3.Suspense
等待异步组件时渲染一些额外内容,让应用有更好的用户体验
使用步骤:
异步引入组件
1
2import { defineAsyncComponent } from "vue";
const Child = defineAsyncComponent(() => import("./components/Child.vue"));使用
Suspense包裹组件,并配置好default与fallback1
2
3
4
5
6
7
8
9
10
11
12
13
14
<template>
<div class="app">
<h3>我是App组件</h3>
<Suspense>
<template v-slot:default>
<Child />
</template>
<template v-slot:fallback>
<h3>加载中.....</h3>
</template>
</Suspense>
</div>
</template>
六、其他
1.全局 API 的转移
Vue 2.x 有许多全局 API 和配置。
例如:注册全局组件、注册全局指令等。
1
2
3
4
5
6
7
8
9
10
11
12
13
//注册全局组件
Vue.component('MyButton', {
data: () => ({
count: 0
}),
template: '<button @click="count++">Clicked {{ count }} times.</button>'
})
//注册全局指令
Vue.directive('focus', {
inserted: el => el.focus()
}
Vue3.0 中对这些 API 做出了调整:
- 将全局的 API,即:
Vue.xxx调整到应用实例(app)上
- 将全局的 API,即:
2.x 全局 API(Vue) |
3.x 实例 API (app) |
|---|---|
| Vue.config.xxxx | app.config.xxxx |
| Vue.config.productionTip | 移除 |
| Vue.component | app.component |
| Vue.directive | app.directive |
| Vue.mixin | app.mixin |
| Vue.use | app.use |
| Vue.prototype | app.config.globalProperties |
2.其他改变
data 选项应始终被声明为一个函数。
过度类名的更改:
Vue2.x 写法
1
2
3
4
5
6
7
8.v-enter,
.v-leave-to {
opacity: 0;
}
.v-leave,
.v-enter-to {
opacity: 1;
}Vue3.x 写法
1
2
3
4
5
6
7
8
9.v-enter-from,
.v-leave-to {
opacity: 0;
}
.v-leave-from,
.v-enter-to {
opacity: 1;
}
移除keyCode 作为 v-on 的修饰符,同时也不再支持
config.keyCodes移除
v-on.native修饰符父组件中绑定事件
1
2
3
4<my-component
v-on:close="handleComponentEvent"
v-on:click="handleNativeClickEvent"
/>子组件中声明自定义事件
1
2
3
4
5<script>
export default {
emits: ["close"],
};
</script>
移除过滤器(filter)
过滤器虽然这看起来很方便,但它需要一个自定义语法,打破大括号内表达式是 “只是 JavaScript” 的假设,这不仅有学习成本,而且有实现成本!建议用方法调用或计算属性去替换过滤器。
…
















